Nostalgia da Modernidade
Kenneth Boulding e um futuro que se perdeu. Ou ainda não?
Feliz Coincidência? Viés de Confirmação?
[Um] fenômeno de importância quase universal para todas as disciplinas é o da interação de um "indivíduo" de algum tipo com seu ambiente. Cada disciplina estuda algum tipo de "indivíduo": elétron, átomo, molécula, cristal, vírus, célula, planta, animal, homem, família, tribo, estado, igreja, empresa, corporação, universidade e assim por diante. Cada um desses indivíduos exibe "comportamento", ação ou mudança, e esse comportamento é considerado relacionado de alguma forma ao ambiente do indivíduo — isto é, com outros indivíduos com os quais entra em contato ou estabelece algum tipo de relação. Cada indivíduo é concebido como constituído por uma estrutura ou complexo de indivíduos da ordem imediatamente inferior a ele — átomos são um arranjo de prótons e elétrons, moléculas de átomos, células de moléculas, plantas, animais e homens de células, organizações sociais de homens. O "comportamento" de cada indivíduo é "explicado" pela estrutura e organização dos indivíduos inferiores que o compõem, ou por certos princípios de equilíbrio ou homeostase, segundo os quais certos "estados" do indivíduo são "preferidos". O comportamento é descrito em termos da restauração desses estados preferidos quando são perturbados por mudanças no ambiente.
A versão original do texto acima foi publicada em 19561. O economista e professor Kenneth Boulding sugeria um “esqueleto” para a Ciência. Eu não alterei uma vírgula da tradução gerada via Google. Para entender a minha felicidade, releia o parágrafo buscando pelos termos destacados no cubo que funciona como “esqueleto” para as minhas propostas:
Até o “imediatamente inferior” me roubou um sorriso. Muito mais importante que isso é a oportunidade para avançar um pouco mais no entendimento de alguns conceitos e na história dessa disciplina mal invocada como “Pensamento Sistêmico”.
Não há menção explícita ao Sistema em Foco (indivíduo) no cubo. As seis faces “apontam” para ele. Entretanto, ao acompanhar o texto do Boulding, fica fácil percebê-lo no segundo nível de cima para baixo, no lugar da Emergência.
Não sei quase nada da pré-história dessa área que me fascina. Mas desconfio que o conceito de Emergência estava, nessa mesma época — meados dos anos 1950, sendo trabalhado no outro lado do Atlântico por Ilya Prigogine. Fato é que Boulding não usa o termo em nenhuma parte deste trabalho.
Emergência, só para lembrar, é uma propriedade que só o todo é capaz de mostrar. Pois bem, a identidade de um sistema é uma propriedade emergente.
Não estou falando do seu nome, RG ou CNPJ. Se você é o sistema em foco, estou falando sobre quem você é. Quem é você? Eu posso atribuir isso ao seu baço, sua profissão ou seu rostinho bonito? Não. Sua identidade é uma emergência.
Mas, caramba, eu só queria mostrar que a lógica do “meu” cubo já estava por aí desde sempre.
A Imagem
Corri para o artigo do economista inglês logo depois de concluir a leitura de The Image: Knowledge in Life and Society2, livro que Boulding publicou no mesmo ano, 1956. Brincando de arqueologia? Não, estou tentando entender como o mal explicado “Pensamento Sistêmico” chegou até aqui. Ao ler um pouquinho sobre a história do Design (thinking) descobri várias boas ideias que deixamos pelo caminho comprometendo a eficácia da disciplina. Desconfiado de que o mesmo pode ter acontecido com o Systems (thinking), resolvi visitar algumas velharias.
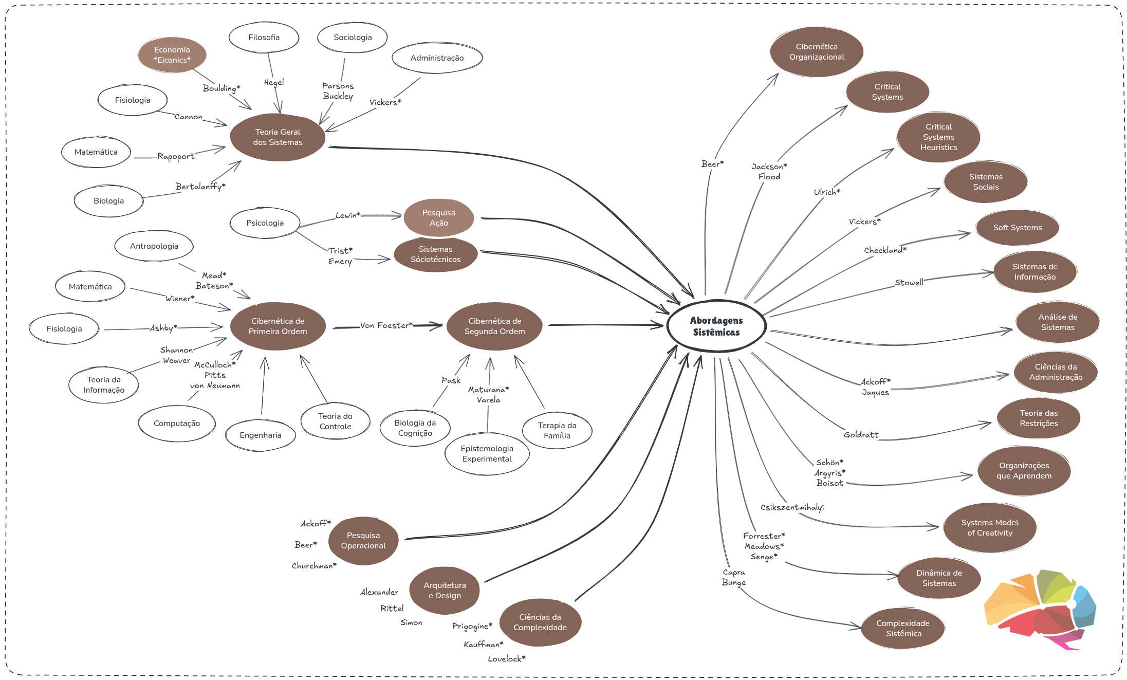
Da louca história da Cibernética eu acho que sei o mínimo necessário3. Está na Teoria Geral dos Sistemas o meu maior déficit4. A salada rabiscada acima é meio assustadora. Resolvi começar por Boulding porque, dos autores envolvidos com a TGS, é aquele que mais aparece em minha coleção de notas e frases. Como ignorar
Tudo o que não é caos é sistema.
Quem acredita que o crescimento exponencial pode continuar indefinidamente em um mundo finito é ou um louco ou um economista.
Infelizmente, a língua inglesa não é tão bem adaptada quanto o alemão para dizer nada em particular sobre coisas em geral. Isso talvez tenha dificultado o desenvolvimento dos aspectos mais filosóficos da teoria neste país.
A ciência quase pode ser definida como o processo de substituir perguntas pouco importantes, que podem ser respondidas, por perguntas importantes que não podem ser respondidas.
Tudo o que podemos dizer sobre praticamente tudo é quase nada.
Um frasista desse calibre deve escrever livros bons e divertidos. The Image não decepciona. Difícil acreditar que ele foi escrito há 70 anos:
Ainda não conseguimos criar nada capaz de se manter, crescer ou se reproduzir por conta própria. Nesse sentido, nossas máquinas mais sofisticadas [...] ficam muito aquém da capacidade da célula mais simples. À medida que avançamos no mundo biológico, nossa ignorância e impotência se tornam ainda mais evidentes.
[...] não conseguimos sequer nos imaginar construindo uma máquina ou uma estrutura com consciência. É fácil construir máquinas de estímulo-resposta. É até possível construir, como fez W. R. Ashby, algo como uma máquina de aprendizagem, uma máquina capaz de reflexos condicionados. Podemos construir máquinas para fazer cálculos complexos ou até mesmo para jogar xadrez. [...] Não conseguimos construir a máquina mais simples com uma imagem consciente. Quando conseguirmos, teremos, em um sentido muito real, criado uma nova forma de inteligência.
Eiconics
Boulding chama de Imagem aquilo que normalmente tratamos como sendo Conhecimento. Ele prefere assim porque “conhecimento” parece implicar em certezas e verdades absolutas. Essa simples mudança confere à proposta uma coesão e uma didática que nunca vi, por exemplo, em livros sobre “Gestão do Conhecimento”. Como pretendo trabalhar melhor esse rico material no (ainda) pobre Almanaque, neste post vou falar só da surpresa.
No penúltimo capítulo, depois de mostrar a “imagem” em diversos campos — da biologia até a economia e além —, Boulding resolve “formalizar” a sua proposta e nomeá-la pela primeira vez: Eiconics5.
Permitam-me agora abordar a questão das potencialidades da teoria da imagem na organização da pesquisa empírica. Existe aqui um nível de abstração a partir do qual o universo pode ser analisado e segundo o qual segmentos importantes do universo podem ser organizados? Se existe, então, apesar das limitações da própria teoria, ela tem alguma pretensão de ser um símbolo de uma nova disciplina. Existe aqui, na teoria da imagem, uma nova linguagem na qual pesquisadores em campos que hoje parecem ser muitos campos diferentes possam se comunicar facilmente e compartilhar seus resultados? Existe — o que é ainda mais importante — na teoria da imagem um princípio organizador que permita um desenvolvimento ordenado da própria imagem teórica como resultado dos feedbacks da pesquisa empírica?
Pouco adiante, para não deixar dúvidas:
Talvez estejamos em processo de organização de uma teoria geral do mundo empírico: algo que se situa entre a generalidade extrema da matemática e a particularidade de disciplinas específicas. Visualizo a Eiconia ocupando um lugar nessa estrutura teórica ao lado, talvez, da Cibernética. Levará muito tempo, é claro, até que a reestruturação do conhecimento que parece estar em curso se reflita na organização das universidades. De fato, é difícil visualizar agora exatamente qual seria a organização apropriada. Não há dúvida, porém, de que, se a reestruturação que sugeri estiver de fato em andamento, ela acabará sendo reconhecida oficialmente. Até lá, as novas estruturas, como sempre aconteceu com as novas estruturas intelectuais, terão que viver em um submundo, um submundo de professores excêntricos, amadores talentosos e malucos moderados. A esse submundo, convido meus leitores, sem dúvida um tanto alarmados e perplexos.
Quando Boulding falou em “muito tempo” será que ele imaginou que seriam mais de sete décadas de “espera’?

Cotação
Precisamos reexaminar todo o processo de educação formal a partir da perspectiva do conhecimento mínimo, e não do máximo, que deve ser transmitido para que toda a estrutura não desmorone.
-Kenneth Boulding
General Systems Theory: The Skeleton of Science. Link recuperado em 2/4/26.
As leituras de Wiener (Cibernética ou o controle e comunicação no animal e na máquina - Perspectiva, 2017) e Ashby (Introdução à Cibernética - Perspectiva, 1970) não são fáceis. Se você está com pressa mas quer saber por que a Cibernética é uma “matéria de louco” e como ela explica o estado atual de muitas coisas, tente The Cybernetic Brain: Sketches of Another Future, de Andrew Pickering (University of Chicago Press, 2011).
Que é tão grande que vivo brigando com esse nome desgraçado: Teoria Geral dos Sistemas ou Teoria dos Sistemas Gerais? Bertalanffy morreu lamentando a péssima tradução (que, se bem entendi, ele cometeu).
Eiconia? Se não fui muito relaxado na pesquisa, posso dizer que até hoje (03/04/26) ninguém arriscou a tradução para o português.



